首页 > 通知公告 > 招标公告
 
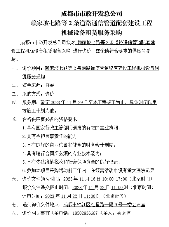
成都市市政开发总公司赖家坡七路等2条道路����� �������Ƴ������������ �������Ƴ�������通信管道配套建设工程机械设备租赁服务采购询价结����� �������Ƴ������������ �������Ƴ������������ �������Ƴ�������果公示
发布日期: 2023-11-24 浏览次数:2����� �������Ƴ������������ �������Ƴ����������� �������Ƴ����������� �������Ƴ�������296次

上一条 成都市市政开发总公司大石西路办公区室内空起污����� �������Ƴ������������ �������Ƴ������������ �������Ƴ�������染治理服务结果公示(2023-11-27)
下一条 成都市市政开发总公司大石西����� �������Ƴ������������ �������Ƴ������������ �������Ƴ������������ �������Ƴ�������路办公区窗饰窗帘采购询价结果����� �������Ƴ������������ �������Ƴ������������ �������Ƴ����������� �������Ƴ�������公示(2023-11-22)
联系我们|云采市政

Copyright:2010-2023 Al����� �������Ƴ����������� �������Ƴ������������ �������Ƴ�������l rights Reserved

成都市市政开发总公司版权所有

京ICP证000000号