首页 > 通知公告 > 招标公告
 
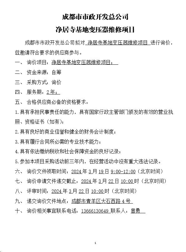
成都市市政开发总公司净居寺基地变����� �������Ƴ������������ �������Ƴ������������ �������Ƴ������压器维����� �������Ƴ����������� �������Ƴ����������� �������Ƴ�������修项目询价结果公示
发布日期: 2024-3-22 浏览次��������� �������Ƴ������������ �������Ƴ�������� �������Ƴ������数:1935次

上一条 2022年城市道路桥梁维护服����� �������Ƴ������������ �������Ƴ������������ �������Ƴ�������务采购项目新华公园人行天桥、宏济路口人行天桥电梯����� �������Ƴ������������ �������Ƴ�������摄像头运行维护服务询价结果公示(2024-3-27)
下一条 成都市市政开发总公司机械化施工公司中心城����� �������Ƴ������������ �������Ƴ�������区骨干道路维护及城市应急保障项目沥青砼拌����� �������Ƴ������������ �������Ƴ������������ �������Ƴ�������合站临时用地复垦项目地下水、土壤检测项目询����� �������Ƴ������������ �������Ƴ������������ �������Ƴ�������价结果公示(20����� ���������� �������Ƴ������������ �������Ƴ������������ �������Ƴ������������ �������Ƴ���������Ƴ������24-3-22)
联系我们|云采市政

Copyright:2010-202����� ����� �������Ƴ������������ �������Ƴ��������������Ƴ������3 All rig����� �������Ƴ������������ �������Ƴ����������� �������Ƴ�������hts Reserved

成都市市政开发总公司版权所有

京ICP证000000号