首页 > 通知公告 > 招标公告
 
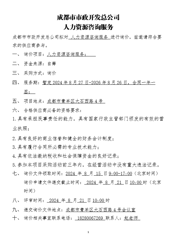
成都市市政开发总公司人力资源咨����� ����� �������Ƴ������������ �������Ƴ��������������Ƴ��������� �������Ƴ����������� �������Ƴ������������ �������Ƴ������������ �������Ƴ����������询服务询价结果公示
发布日期: 2024-8-2����� �������Ƴ������������ �������Ƴ�������1 浏览次数:����� ����������� �������Ƴ������������ �������Ƴ������������ �������Ƴ������������ �������Ƴ��������Ƴ�������98次

上一条 没有上一条信息了
下一条 成都市市政开发总公司机械化施����� �������Ƴ����������� �������Ƴ�������工公司干燥废气排放口检测项目询价结果公示(2024-8-9����� ��������� �������Ƴ������������ �������Ƴ������������ �������Ƴ����������Ƴ�������)
联系我们|云采市政

Copyright:2010-20����� �������Ƴ������������ �������Ƴ�������23 All����� �������� �������Ƴ����������� �������Ƴ�����������Ƴ������� rights����� �������Ƴ������������ �������Ƴ������������ �������Ƴ������������ �������Ƴ������� Reserved

成都市市政开发总公司版权所有

京ICP证000000号